The process of charging batteries / battery dry using a series of Automatic Dry Cell Charger (Battery Charger Automatic Dry) uses a pulse system charging current and peak voltage detector batteries dry in the position of full charge. pulse generator circuit in the "Automatic Dry Cell Charger (Battery Charger Automatic Dry)" was built using NAND gates.
Meanwhile, as the position of full chargenya voltage detector using IC 741 that is set as a comparator with a reference value of full charge battery voltage. So the series Automatic Dry Cell Charger (Battery Charger Automatic Dry) is a dry battery charger that can be used to charge battery charger (battery) that is safe and dry will automatically cut off when the battery charging process has been fully dry.
![]() |
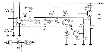
| Automatic accu charger schematics |
Automatic Dry Cell Charger (Battery Charger Automatic Dry) above the reading level of the battery voltage via pin 2 of IC 741 to compare with a reference voltage which is determined based on the comparison of the value of R1 and R2. LED 2 functions as an indicator of the charging process and LED 1 functions as an indicator of the charging process has been completed. BD139 Transistor Q1 is a power charger that requires cooling because these transistors will be hot during the charging process the dry batteries.


0 comments:
Post a Comment