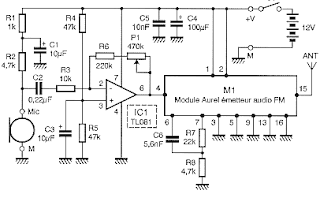
Wireless FM transmitter circuit Microphone Hi Fi using a model-ready transmitters, this is because the buil-up transmitter module has a transmission capability of a stable and very effective to emit 10 mW RF. so that the target of Hi Fi FM Wireless Microphone transmitter circuit Hi Fi can be realized. The series can be seen from the FM transmitter Microphone Wireless Hi Fi transmitter module is that it stands alone with an additional R7, R8 and C6 to produce high-quality RF frequency.
In the series of FM transmitter Microphone Wireless Hi Fi module requires power consumption of a battery 12 VDC. Transmission antenna is directly connected with the circuit module Wireless FM transmitter Wireless FM Microphone Hi Fi.
Input section of the circuit transmitter Wireless FM Microphone Hi Fi signals to the modulation of 100mV RMS. A microphone preamplifier with IC TL081 is used to reproduce the signal from the microphone into a signal with 100mV rms level as needed this wireless FM transmitter module. strengthening the signal from the microphone preamplifier circuit in FM transmitter Microphone Wireless Hi Fiini regulated by P1. R1, R2 and C1 in the range of an FM transmitter Microphone Wireless Hi Fi is used to provide supply to the microphone electred used.


0 comments:
Post a Comment