The series that we will make this is a special electronic circuit can be used to detect the presence or absence of signal AF / RF. The circuit is very neat and simple to make. Costs it takes quite cheap. If you are already assembling this circuit, then with easy reader determine whether there is AF or RF signal at a particular section of a circuit.
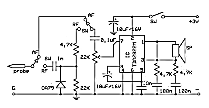
Basic circuit uses an audio amplifier and a loudspeaker with switch input for AF and RF signals. The whole device can be made small as possible so it can be included in a container to maintain security. Audio amplifier section in this series created by IC TDA 2822M, with low stereo power amplifier in 8-pin mini-DIP. IC is used as a bridge cofiguration to shrink to 250 mW output power, loudspeaker handle 4 ohm, 500mW. The current required is less than 10mA with voltage of 3V battery.
![]() |
| RF-AF signal detector schematics |
How it Works circuit
When the selector switch in the AF position, working on the input audio signal AF amplifier input (pin 7 of IC 1) through a capacitor C2 and potentiometer VR1. Capacitors C2 always hold input amplifier of the DC voltage and make it happen in the audio signal frequency. Input Signal IC 1 can be arranged with the help of potentiometers VR1.
When the selector switch in position RF and demodulator detector circuit formed by capacitor C1, diode D1, and resistors R1 and R2 are connected to the input The set. When the audio signal is detected then it will actually go kerangkaian to be strengthened. Signal detection is done by plugging probe (probe) on the legs of the existing components.


0 comments:
Post a Comment